开年重磅!金融监管总局对交银理财、人保财险、泰康在线开出千万罚单
国家金融监督管理总局(以下简称“金融监管总局”)最新重磅罚单来了!
2月8日,金融监管总局官网发布行政处罚信息公示列表,交银理财有限责任公司(以下简称“交银理财”)、中国人民财产股份有限公司(以下简称“人保财险”)与泰康在线财产保险股份有限公司(以下简称“泰康在线”)及相关责任人因存在多项违法违规行为,合计罚没4213.72万元。
交银理财被罚1750万元
为理财子迄今金额最高罚单
罚单显示,交银理财因理财产品信息披露不规范,理财业务投后管理勤勉尽职义务履行不到位等,被金融监管总局罚款1750万元。这不仅是 2025 年理财公司领域的首张罚单,也刷新了行业罚金记录。

图源:国家金融监管总局官网
据悉,交银理财成立于2019年6月,是首家在上海成立的理财子公司。交银理财注册资本金80亿元人民币,是的全资子公司。
公开资料显示,自2022年5月原银保监会对理财子公司开出第一张罚单以来,银行理财子公司多次遭监管处罚。2024年,共计8家银行理财子公司被罚,累计罚款金额达 3120万元。仅仅2024年6月,金融监管总局一日之内对5家理财公司开出罚单,涉及招银理财、信银理财、平安理财、建信理财、中银理财,罚款金额依次为 850 万元、750 万元、650 万元、400 万元、250 万元。
值得注意的是,理财产品“信息披露不规范”的问题一直是理财公司监管的重点。在2024年6月披露的罚单中,除中银理财外,招银理财、信银理财、以及平安理财等4家理财子公司均因存在“信息披露不规范”问题而遭到处罚。
国家金融与发展实验室特聘研究员任涛指出,当前理财行业在理财产品信息披露的频率、透明度与充分性上存在明显不足,行业信息披露的标准与渠道也尚未统一。
星图金融研究院研究员黄大智认为,机构需要加强合规意识,不要进行选择性的“择优披露”,同时加强监管,强化监管力度。
展开全文
2月8日晚间,交银理财已对罚单作出回应。交银理财表示,对这一监管处罚诚恳接受、坚决服从。同时,监管指出的问题已全部完成整改。
因违规使用保险费率等
人保财险及分支机构被罚1115万元
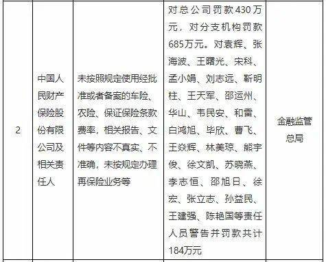
罚单显示,人保财险及相关责任人因“未按照规定使用经批准或者备案的车险、农险、保证保险条款费率,相关报告、文件等内容不真实、不准确,未按规定办理再保险业务等”,总公司被罚款430万元,分支机构被罚款685万元,袁辉、张海波等27名责任人员被警告和罚款共计184万元。

图源:国家金融监管总局官网
此前,人保财险曾于2024年10月发布该公司受到行政处罚的临时信息披露报告,因涉及16项违法违规行为,于9月25日收到国家金融监督管理总局〔2024〕43 号罚单。罚款金额与此次罚单相符。
报告显示,人保财险涉及16项违法违规行为:因未执行车险“见费出单”导致系统数据不准确,未按照规定使用车险条款和费率,以保单特别约定形式变更经报备的农险条款费率,未按照规定使用保证保险条款和费率,利用开展保险业务为其他机构牟取不正当利益,车险电销业务给予投保人保险合同约定以外的利益,将直销渠道车险招投标业务虚挂为中介渠道导致相关报告、报表、文件和资料不真实,人为调整车险财务指标导致相关报告、报表、文件和资料不真实,车险理赔中客户放弃索赔的“零赔付”结案案件资料不符合监管要求,个别赔案通过伪造理赔资料予以“零赔付”结案导致相关报告、报表、文件和资料不真实,农险业务虚假承保、虚假理赔,人为调节农险未决赔款准备金导致数据不真实,平台保证保险业务承保时未严格审核投保人资质,短期健康保险业务销售误导,未按规定办理再保险分出业务,部分支农融资业务的资金去向管控缺失等。
人保财险表示,公司已按时全额缴纳罚款,上述处罚未对公司造成重大影响,公司将积极整改违规行为,切实提升依法合规经营水平。

图源:人保财险受到行政处罚的临时信息披露报告
进入2025年以来,人保财险还发布了两份旗下分公司收到行政处罚的临时信息披露报告。其中,人保财险安徽省分公司因理赔超法定时限被安徽监管局罚款25万元,河南省分公司因编制或者提供虚假的报告、报表、文件、资料被河南监管局罚款200万元。
中国人保原保险保费收入公告显示,2024年,人保财险实现保费收入5380.55亿元,同比增长4.3%。
泰康在线及相关责任人被罚1164.7万元
回应:已于2021年对照整改完毕
根据金融监管总局披露的处罚信息看,泰康在线违法违规行为包括:未严格执行条款费率,无资质代理销售寿险公司保险产品,编制提供虚假的报告、报表、文件和资料,资金运用管理不到位等。
金融监管总局决定对泰康在线警告,罚款823.356625万元,没收违法所得210.356625万元,罚没合计1033.71325万元。对方远近、左卫东、姜琦、张然、杨伟涛、李鹏、郭熹、李志伟、魏子博、张楠、丁峻峰、万国程等责任人员警告并罚款共计131万元。

图源:国家金融监管总局官网
对此,泰康在线回应称,高度重视,诚恳接受。2020年8月,经原中国银保监会常规例行检查后,公司已于2020年11月迅速启动整改工作,并于2021年对照整改完毕。目前,公司已建立常态化合规检查排查与整改追踪机制,并持续强化内部管理与培训,确保依法合规经营。
泰康在线还在临时信息披露公告中表示,本次处罚对公司业务经营及财务状况无重大影响,公司已按时全额缴纳罚没款。

图源:泰康在线临时信息披露报告[2025]1号
据悉,泰康在线是泰康保险集团的全资子公司,成立于2015年,专注于互联网保险业务。根据日前披露的2024年第四季度偿付能力报告显示,泰康在线2024年保费收入140.59亿元,净利润5000.29万元。
保险业大额罚单频现
“长牙带刺”监管模式持续落地
自提出金融监管要“长牙带刺”、有棱有角以来,保险业监管处罚力度进一步加大,大额罚单频现。据不完全统计,2024年保险机构(不包含个人)被罚金额超3亿元,“百万罚单”13张。
例如,金融监管总局2024年5月披露的行政处罚信息公开表显示,人保财险因将直接业务虚挂中介业务套取手续费、少计提资产减值准备等6项违法违规行为被罚。其中,总公司被罚221万元,分支机构被罚460万元,25名相关责任人共被罚311万元,合计罚款高达992万元。
同月,平安产险、平安健康险也收超500万罚单。平安产险因电销业务给予或者承诺给予合同约定以外的其他利益、应分摊至分支机构的费用未分摊等 14 项违法违规行为被国家金融监管总局合计罚款 595 万元,其中总公司 515 万元,分支机构 80 万元,涉及 12 名责任人一同被罚;平安健康险因修改公司章程未报监管部门批准、未向监管部门报告董事辞职情况10项违法违规行为被罚款555万元,8名责任人员被罚款合计75万元。
2024年7月,复星联合健康因委托未取得合法资格的个人从事保险销售活动、财务业务数据不真实、未按照规定使用经备案的保险条款、虚挂中介业务套取费用被罚158万元,其中总公司被罚38万元,分支机构被罚120万元。该公司12名责任人员被罚款1—7万元不等。
大额罚单频现,正是“长牙带刺”监管模式持续发力的鲜明体现。同时,强化机构和人员 “双罚” 原则,出现问题不仅处罚机构,还要处罚相关责任人,除了遭受警告以及罚款等处罚外,还有可能遭遇禁业处理,让保险机构的违规成本不断增加。
从严监管一直是保险业稳健发展的坚实后盾。2024年9月,保险业新“国十条”出炉,强调监管“长牙带刺”、有棱有角,从“从严把保险市场准入关”“严格保险机构持续监管”“严肃整治保险违法违规行为”“有力有序有效防范化解保险业风险”四个维度确保监管治理和风险处置全覆盖、无例外。
在2024年的国务院政策例行吹风会上,金融监管总局法规司司长王胜邦表示,将通过现场检查、稽查、行政处罚与监管强制措施,严厉打击违法违规行为。进一步加大整治力度,对造成严重风险、严重破坏市场秩序、严重损害消费者合法权益的关键人、关键事和关键行为加强监管,综合运用行政处罚、强制措施、通报曝光和与其他部门的行刑衔接等措施,确保保险公司的经营行为依法合规。
【免责声明】本文仅代表作者本人观点,与和讯网无关。和讯网站对文中陈述、观点判断保持中立,不对所包含内容的准确性、可靠性或完整性提供任何明示或暗示的保证。请读者仅作参考,并请自行承担全部责任。邮箱:news_center@staff.hexun.com

评论